场效应管(FET)保护方法整理
场效应管自身拥有众多优点,在常规电子电路以及集成电路上都有广泛的应用。
但由于其栅极的特点,以及高频次开关等工作要求,若是不加以保护,很容易损坏。
文章收集了一些常用的保护方式。
防止栅极的电压振荡
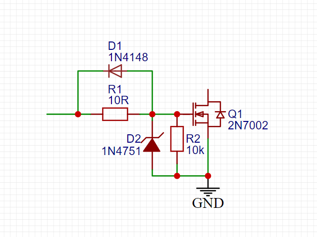
在前级的输出阻抗较低时,直驱场效应管进行开关可能造成源漏极之间的电压振荡。因此常常在栅极前串联一个电阻,阻值通常在几十欧姆。该栅极电阻器的用途包括抑制尖峰电流并减少输出振铃。
较大的栅极电阻器会降低场效应管的开关速度,从而导致功率损耗增大,性能降低以及出现潜在的发热问题。相反,较小的栅极电阻器易引发电压尖峰和振荡,从而造成器件故障和损坏。
电阻上并联的二极管是在脉冲下降沿时起到对栅极放电的作用,使场效应管能快速截止,减少功耗。

防止栅极误导通
场效应管的一大问题在于其漏栅电容会导致出现寄生开通(自开通)现象。关断后,场效应管的源极和漏极之间形成陡峭的 \(dv/dt\) 。产生的电流经由漏栅电容流到栅极,导致栅极电阻器中发生的电压降提高栅极电压。
如果 \(dv/dt\) 的斜率极为陡峭,则根据栅源电容与栅漏电容的比率为场效应管的栅极施加电压。如果出现这种情况,可能会发生自开通。
如果在二极管反向恢复期间对处于关断状态的场效应管施加快速变化的电压,也可能发生自开通。
要防止自开通现象,通常有三种方法:
一是在栅极和源极之间添加一个电容器;二是将关断栅极电压驱动到负值,避免其超过 \(V_{th}\);第三种方法是采用“米勒箝位电路”的开关器件,使场效应管的栅极与源极之间的通路发生短路,通过在相关场效应管的栅极和源极之间添加另一个场效应管来实现短路。
上文提到的“添加栅极电阻”可以抑制栅极电流尖峰,也对该现象的防护有一定作用。
防范栅-源之间的尖峰电压
由于栅极与源极的阻抗很高,漏极与源极间的电压突变会通过极间电容耦合到栅极而产生相当高的栅源尖峰电压,此电压会使很薄的栅源氧化层击穿,同时栅极很容易积累电荷也会使栅源氧化层击穿。
在栅极并联稳压管 D2,以限制栅极电压在稳压管稳压值以下,可以保护场效应管不被击穿。但要注意,齐纳二极管的电容可能有轻微的不良影响。
栅极并联下拉电阻是为了释放栅极电荷,不让电荷积累。单独焊接该下拉电阻有可能还是不足以快速释放电荷,还需要通过 “栅极 --> D1 --> 驱动芯片地回路” 进行可靠放电。

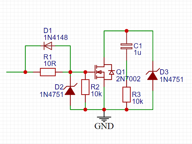
防护漏-源极之间的过电压
虽然漏源击穿电压 \(V_{ds}\) 一般都很大,但如果漏源极不加保护电路,同样有可能因为器件开关瞬间电流的突变而产生漏极尖峰电压,进而损坏场效应管,功率管开关速度越快,产生的过电压也就越高。为了防止器件损坏,通常采用齐纳二极管钳位和 RC 缓冲电路等保护措施。
加上稳压管 D3 的效果要比加上 RC 电路的效果要好,推荐先用稳压管测试,但是此处不能加 TVS,加 TVS 会导致源极电压抬高,g-s 损坏。
(出处在此,原文评论区有原作者解释)

电流采样保护电路
当电流过大或者发生短路时,功率管漏极与源极之间的电流会迅速增加并超过额定值,必须在过流极限值所规定的时间内关断功率管,否则器件将被烧坏,因此在主回路增加电流采样保护电路,当电流到达一定值,通过保护电路关闭驱动电路来进行保护。
